EN
|
繁中
簡中
關於驊訊
產品資訊
軟體技術
技術支援
利害關係人
媒體中心
技術論壇
線上商城
EN
繁中
簡中
加入我們!
登入
EN
繁中
簡中
購物車為空
關於驊訊
產品資訊
軟體技術
技術支援
利害關係人
媒體中心
技術論壇
線上商城
瀏覽器建議
您目前使用的是IE瀏覽器,本網站的部分功能無法支援。為提供您更穩定的瀏覽品質與網站體驗,建議更換為其他瀏覽器軟體 Google Chrome、Safari、Micosoft Edge。
Ok
公司治理
利害關係人
❯ 獨立董事與稽核主管及會計師之溝通情形
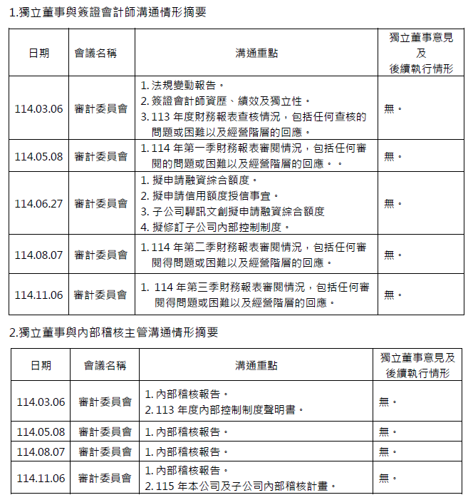
獨立董事與稽核主管及會計師之溝通情形
獨立董事與內部稽核主管及會計師之溝通情形
本公司獨立董事透過每季審計委員會或單獨與會計師以會議、電話或電子郵件等方式溝通,就財務報表查核或核閱結果及財會、稅務、證管等相關法令規定進行討論,若遇有重大事項時得隨時召集會議。
本公司獨立董事透過每季審計委員會或單獨與內部稽核主管以會議、電話或電子郵件等方式溝通,就本公司稽核相關業務、稽核報告、發現問題及追蹤改善情形等議題進行討論,若遇有重大事項時得隨時召集會議。
財務資訊
財報
每月營業額報告
公司治理
公司治理規章
董事會
內部人禁止內線交易之內部規範及實施情形
PDF
董事會及功能性委員會績效評估
PDF
董事會重要決議
PDF
董事選舉相關規定
重大訊息
內部稽核之組織及運作
資通安全管理
E化管理成效
公司組織圖
獨立董事與稽核主管及會計師之溝通情形
主要股東
董事會成員多元化政策及落實情形
審計委員會運作情形
PDF
薪資報酬委員會運作情形
PDF
投資人關係
法說會
PDF
股價查詢
股東會
歷年股利分派
年報
聯絡我們
移至頂端
©All Rights Reserved
線上商城
關於驊訊
公司資訊
公司簡介
重大紀事
品質政策
永續發展
永續報告書
環境保護
誠信.責任.政策
綠色產品
綠色宣言
衝突礦產報告
產品資訊
USB AUDIO CODEC
USB AUDIO CONTROLLER
USB SPEAKER AMP
AUDIO DSP
CODEC
軟體技術
AUDIO PROCESSING
VOICE PROCESSING
VIDEOS
XEAR PARTNERS
技術支援
常見問題
下載專區
聯絡我們
利害關係人
投資人關係
聯絡我們
媒體中心
EVENTS
技術論壇
Technical articles
隱私權政策
|
使用條款
隱私權政策
|
使用條款
©All Rights Reserved
搜尋